Extraction and Concentration Equipment Line
Oil Extraction Equipment Line is suited for extracting herbal materials, such as rose oil, zedoary turmeric oil, star anise oil, litsea cubeba oil, patchouli oil, peppermint oil, and lavender oil. Precise mixing during production when wet steaming, especially using herbs (such as a rose and water mixture) and improving the finished oil rate.
Product Description
Description of Extraction and Concentration Equipment Line
SED Series High-Efficiency Special Oil Extraction Equipment Line is suitable for extracting herbal materials, such as rose oil, zedoary turmeric oil, star anise oil, litsea cubeba oil, patchouli oil, peppermint oil, and lavender oil. It is easy to operate with a high oil extraction rate and meets GMP standard requirements.

Functions of Extraction and Concentration Equipment Line
- It adopts the steam distillation tank for water extraction (wet steaming), heated by jacket and steam generators.
- It eliminates rust tastes and the color difference technology problems of fragrant essential oils.
- Precise mixing during production when wet steaming, especially using herbs ( such as rose and water mixture) and improving the finished oil rate.
- Makes the vapor liquid cooling more rapid and thorough though the use of the condenser and the cooler.
- The high precision inner-surface makes the oil condensate flow smoothly. The whole equipment body is stainless steel, compact and easily operated.
Technical Data
| Model | SED-TQ |
| The volume of extracting (m³) | 3 |
| Concentrating Quantity (kg/h) | 750 |
| Raw Material Input Capacity (kg) | 300-450 |
| Capacity of Concentrating Evaporator | 750kg/hour |
| Water Circulation Capacity | 15-25T |
| The time of extraction (h) | 8 |
| Concentrate density (%) | 1.2-1.35 |
| Work temperature of extracting and concentrating (°C) | Water: 60-90°C Alcohol: 50-80°C |
| Power of Vacuum Pump | 9kW |
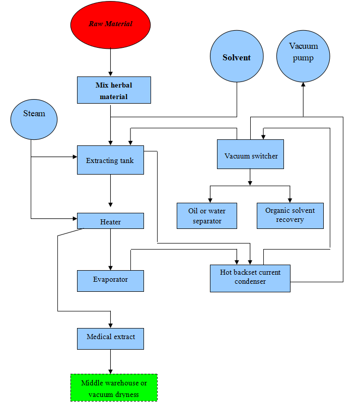
Process Principle: Craft process chart

Only logged in customers who have purchased this product may leave a review.

There are no reviews yet.